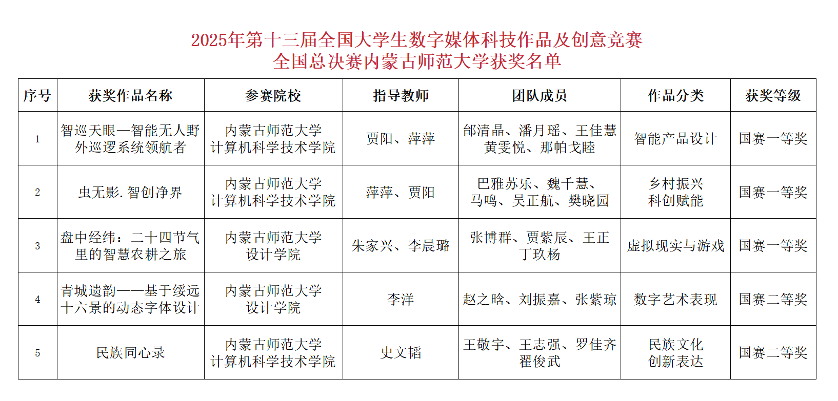
2025年10月24日至26日,第十三届全国大学生数字媒体科技作品及创意竞赛全国总决赛在哈尔滨工业大学成功举办。beat365学子在本届赛事中表现优异,共摘得全国一等奖2项、二等奖1项,充分展现了beat365在“人工智能+数字媒体”领域扎实的育人水平和人才培养成效。

本次竞赛竞争激烈,吸引了包括清华大学、北京大学、中国传媒大学等在内的数百所高校、7000余支队伍同台竞技。在beat365教师的悉心指导下,参赛同学积极备赛、勇于创新、团结协作,最终取得全国一等奖2项、二等奖1项的优异成绩,无论在获奖等级还是数量上均实现历史性突破。获奖作品涵盖虚拟现实(VR/AR)、人工智能生成内容(AIGC)等前沿领域,充分体现了beat365学子在数字媒体科技创新方面的敏锐洞察与实践能力。

近年来,beat365始终高度重视学生创新创业实践能力的培养,积极整合跨学科资源,搭建高水平实践平台,鼓励并支持学生参与各类高水平学科竞赛。通过“以赛促学、以赛促创”,有效激发了学生的创新潜能,增强了团队协作能力,为培养适应数字时代发展的高素质复合型人才奠定了坚实基础。展望未来,学院将持续深化教育教学改革,加强创新创业教育,激励更多师生投身科技创新实践,为服务国家与区域数字经济发展贡献智慧与力量。